○聴聞及び弁明の機会の付与に関する規則
平成6年9月30日
規則第5号
(趣旨等)
第1条 この規則は,管理者及び管理者の権限に属する事務を委任された者が行政手続法(平成5年法律第88号。以下「法」という。)第3章の規定に基づいて行う聴聞及び弁明の機会の付与に関し必要な事項を定めるものとする。
2 この規則に規定する事項について,他の法令に特別の定めがある場合は,その定めるところによる。
(定義)
第3条 この規則において「文書等」とは,法第18条第1項に規定する資料をいう。
3 この規則において「聴聞調書」とは,法第24条第1項に規定する調書をいう。
5 この規則において「報告書」とは,法第24条第3項に規定する報告書をいう。
(聴聞の通知)
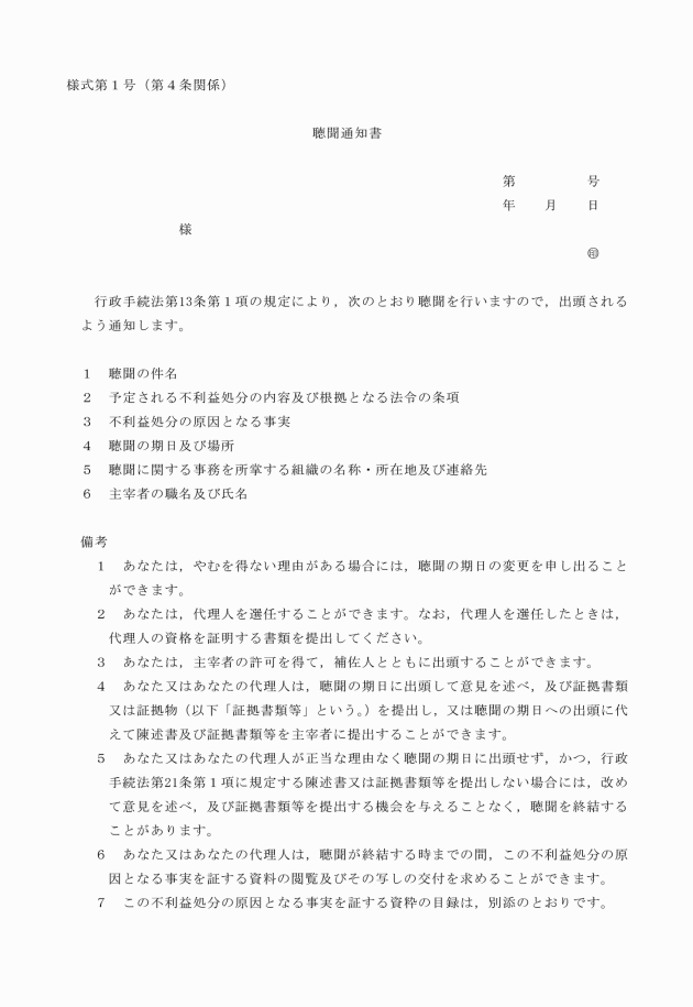
第4条 法第15条第1項に規定する書面は,聴聞通知書(様式第1号)とする。
(聴聞の期日の変更)
第5条 当事者は,やむを得ない理由がある場合には,管理者又は管理者の権限に属する事務を委任された者(以下「行政庁」という。)に対し聴聞の期日の変更を申し出ることができる。
2 行政庁は,前項の申出により又は職権により聴聞の期日を変更することができる。
(代理人資格の喪失の届出)
第6条 法第16条第4項(法第17条第3項において準用する場合を含む。)に規定する書面は,代理人資格喪失届出書(様式第2号)とする。
(関係人の参加の許可)
第7条 法第17条第1項の規定による許可の申請については,関係人は,聴聞の期日の5日前までに,聴聞手続参加許可申請書(様式第3号)を主宰者に提出して行うものとする。
2 主宰者は,関係人の参加を許可したときは,速やかに,その旨を聴聞手続参加許可書(様式第4号)により当該関係人に通知しなければならない。
(文書等の写しの交付)
第8条 当事者及び当該不利益処分がされた場合に自己の利益を害されることとなる参加人(以下「当事者等」という。)は,聴聞の通知があった時から聴聞が終結する時までの間,行政庁に対し,法第18条第1項の規定により閲覧を請求できる文書等について,その写しの交付を請求することができる。この場合において,行政庁は,第三者の利益を害するおそれがあるときその他正当な理由があるときでなければ,その写しの交付を拒むことができない。
2 法第18条第2項及び第3項の規定は,前項の文書等の写しの交付について準用する。この場合において,同条第2項中「資料の閲覧」とあるのは「文書等の写しの交付」と,同条第3項中「閲覧」とあるのは「写しの交付」と読み替えるものとする。
(文書等の開示)
第9条 行政庁は,聴聞を行うに当たっては,聴聞の通知を行う時までに,当該聴聞に係る文書等の目録を作成し,当事者等の利用に供するものとする。
2 文書等の開示を請求しようとする当事者等は,文書等開示請求書(様式第5号)を行政庁に提出しなければならない。ただし,聴聞の期日における審理の進行に応じて必要となった文書等の開示の請求については,口頭で請求すれば足りるものとする。
5 行政庁は,文書等を開示することにより第三者の利益を害するおそれがある情報その他開示を拒否する正当な理由がある情報(以下この項において「拒否部分」という。)とそれ以外の情報とが併せて記録されている文書等については,これらの部分を容易に,かつ,文書等の開示の請求の趣旨を損なわない程度に分離できるときは,拒否部分を除いて,文書等の開示をしなければならない。
7 行政庁は,文書等の開示をする旨の決定(部分開示をする旨の決定を含む。)をしたときは,文書等開示請求者に対し,速やかに当該文書等の開示をしなければならない。
8 行政庁は,文書等の開示をすることにより文書等を汚損し,又は破損するおそれがあるときその他相当の理由があるときは,前項の規定にかかわらず,当該文書等を複写した物を閲覧に供し,又はその写しを交付することができる。
(主宰者の指名)
第10条 法第19条第1項の規定による主宰者の指名は,聴聞の通知の時までに行うものとする。
2 主宰者が法第19条第2項各号のいずれかに該当するに至ったときは,行政庁は,速やかに新たな主宰者を指名しなければならない。
3 行政庁は,前項の規定により新たな主宰者を指名したときは,速やかに,その旨を当事者及び参加者に通知しなければならない。
(補佐人の出頭の許可申請)
第11条 法第20条第3項の規定による許可の申請については,当事者又は参加人は,聴聞の期日の3日前までに,補佐人出頭許可申請書(様式第9号)を主宰者に提出して行うものとする。ただし,法第22条第2項(法第25条後段において準用する場合を含む。)の規定により通知された聴聞の期日に出頭させようとする補佐人が既に受けた許可に係る事項につき補佐する場合においては,当該補佐人の出頭については,法第20条第3項の許可を受けたものとみなす。
(聴聞の期日における陳述の制限及び秩序維持)
第12条 主宰者は,聴聞の期日に出頭した者が当該事案の範囲を超えて陳述するときその他議事を整理するためにやむを得ないと認めるときは,その者に対し,その陳述を制限することができる。
2 主宰者は,前項に規定する場合のほか,聴聞の審理の秩序を維持するため,聴聞の審理を妨害し,又はその秩序を乱す者に対し退場を命ずる等適当な措置をとることができる。
(聴聞の期日における審理の公開)
第13条 行政庁は,聴聞の期日における審理を公開するときは,あらかじめ,次に掲げる事項を公示するとともに,当事者及び参加人にその旨を通知するものとする。
(1) 当事者の氏名又は名称及び住所並びに当事者が法人である場合にあっては,その代表者の氏名
(2) 予定される不利益処分の内容及び根拠となる法令の条項
(3) 聴聞の期日及び場所
(4) 聴聞に関する事務を所掌する組織の名称及び所在地
2 前項の規定による公示及び通知は,聴聞の期日までに相当の期間をおいて行うものとする。
(陳述書の記載事項)
第14条 法第21条第1項に規定する陳述書には,次に掲げる事項を記載しなければならない。
(1) 提出者の氏名又は名称及び住所並びに提出者が法人である場合にあっては,その代表者の氏名
(2) 聴聞の件名
(3) 当該聴聞に係る不利益処分の原因となる事実その他当該事案の内容についての意見
(聴聞の続行通知)
第15条 法第22条第2項本文に規定する書面は,聴聞続行通知書(様式第10号)とする。
(聴聞調書及び報告書の記載事項)
第16条 聴聞調書の作成は,次に掲げる事項を記載した聴聞調書(様式第11号)によるものとし,主宰者は,これに記名押印しなければならない。
(1) 聴聞の件名
(2) 聴聞の期日及び場所
(3) 主宰者の職名及び氏名
(4) 聴聞の期日に出頭した当事者,参加人及びこれらの者の補佐人又は当事者及び参加人の代理人(第8号において「聴聞関係者」という。)の氏名又は名称及び住所並びに当事者又は参加人が法人である場合にあっては,これらを代表して出頭した者の職名及び氏名
(5) 法第21条第1項の陳述書又は証拠書類等を提出した当事者,参加人又はこれらの者の代理人の氏名又は名称及び住所
(6) 聴聞の期日における審理に出席した行政庁の職員の職名及び氏名
(7) 聴聞の期日に出頭せず,かつ,法第21条第1項の陳述書又は証拠書類等を提出しなかった当事者又は参加人の氏名又は名称及び住所並びに当事者が出頭しなかったことについての正当な理由の有無
(8) 聴聞関係者の陳述(法第21条第1項の規定により提出された陳述書における意見の陳述を含む。)及び聴聞の期日における審理に出席した行政庁の職員の説明等の要旨
(9) 法第21条第1項の規定により証拠書類等が提出されたときは,その標題
(10) その他参考となるべき事項
2 主宰者は,書面,図面,写真その他適当と認めるものを聴聞調書に添付して当該調書の一部とすることができる。
3 報告書の作成は,報告書(様式第12号)によるものとし,主宰者は,これに記名押印しなければならない。
(聴聞調書及び報告書の閲覧)
第17条 主宰者又は行政庁に,聴聞調書及び報告書の閲覧について日時及び場所を指定することができる。
(聴聞調書及び報告書の写しの交付)
第18条 当事者又は参加人は,主宰者又は行政庁に対し,聴聞調書及び報告書の写しの交付を請求することができる。
2 主宰者又は行政庁は,前項の写しの交付について日時及び場所を指定することができる。
(聴聞調書及び報告書の開示)
第19条 聴聞調書の開示の請求をしようとする当事者又は参加人は,聴聞調書開示請求書(様式第13号)を,聴聞の終結前にあっては主宰者に,聴聞の終結後にあっては行政庁に提出しなければならない。
2 報告書の開示を請求しようとする当事者又は参加人は,報告書開示請求書(様式第14号)を行政庁に提出しなければならない。
4 前条第1項の規定により聴聞調書又は報告書の写しの交付を受ける者は,当該写しの交付に要する費用を負担しなければならない。
(代理人資格の喪失の届出)
第21条 法第31条において準用する法第16条第4項に規定する書面は,代理人資格喪失届出書(様式第19号)とする。
(弁明調書)
第22条 行政庁が弁明を口頭ですることを認めたときは,行政庁が指名する職員は,弁明調書(様式第20号)を作成し,これを当事者又はその代理人に読み聞かせて誤りのないことを確認の上,当事者又はその代理人に記名押印させなければならない。
附則
この規則は,平成6年10月1日から施行する。



















