○大崎地域広域行政事務組合廃棄物の処理及び清掃に関する条例施行規則
平成17年3月31日
規則第12号
(趣旨)
第1条 この規則は,廃棄物の処理及び清掃に関する法律(昭和45年法律第137号。以下「法」という。),浄化槽法(昭和58年法律第43号)及び大崎地域広域行政事務組合廃棄物の処理及び清掃に関する条例(平成17年大崎地域広域行政事務組合条例第16号。以下「条例」という。)の施行に関し必要な事項を定めるものとする。
(用語)
第2条 この規則において使用する用語は,法,浄化槽法及び条例において使用する用語の例による。
(審議会の会長及び副会長)
第2条の2 審議会の会長は,審議会を代表し会務を総理する。
2 審議会の副会長は,会長を補佐し会長に事故あるとき,又は欠けたときは,その職務を代理する。
3 会長及び副会長ともに事故あるとき,又は欠けたときは,あらかじめ会長の指名した委員がその職務を代理する。
(平20規則13・追加)
(審議会の会議)
第2条の3 審議会の会議は,会長が招集し,その議長となる。
2 審議会の会議は,委員の半数以上の出席がなければ開くことができない。
3 審議会の議事は,出席した委員の過半数で決し,可否同数のときは,議長の決するところによる。
4 円滑な審議会運営を図るため,幹事会を設ける。幹事は構成市町等の職員のうちから管理者が委嘱する。
5 審議会は,審議を行うため必要と認めるときは,会議に関係者の出席を求め,説明又は意見を聞くことができる。
6 委員は,職務上知り得た秘密をもらしてはならない。その職を退いた後も,同様とする。
7 この規則に定めるもののほか,審議会の運営に関し必要な事項は,会長が審議会に諮って定める。
(平20規則13・追加,平28規則5・一部改正)
(審議会の庶務)
第2条の4 審議会の庶務は,業務課において行う。
(平20規則13・追加)
(1) 常時日量250キログラム以上の事業系一般廃棄物を排出する事業者
(2) その他管理者が廃棄物の減量及び適正処理を行うために必要と認めるもの
3 計画書を変更したときは,変更に係る計画書を速やかに管理者に提出するものとする。
(1) 法第7条第1項の規定による許可又は同条第2項の規定による許可の更新 一般廃棄物処理業(収集運搬業)許可(許可更新)申請書(様式第4号)
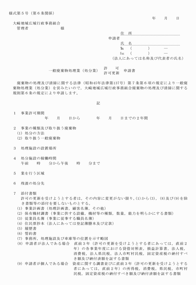
(2) 法第7条第6項の規定による許可又は同条第7項の規定による許可の更新 一般廃棄物処理業(処分業)許可(許可更新)申請書(様式第5号)
(3) 法第7条の2第1項の規定による事業の範囲の変更の許可
ア 一般廃棄物処理業(収集運搬業)変更許可申請書(様式第6号)
イ 一般廃棄物処理業(処分業)変更許可申請書(様式第7号)
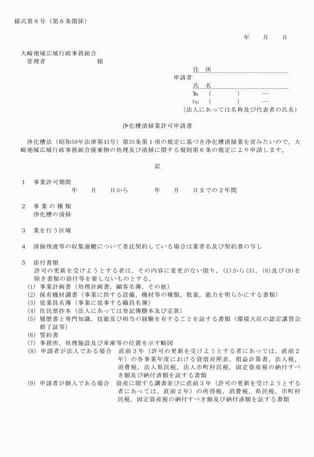
(4) 浄化槽法第35条の規定による浄化槽清掃業の許可 浄化槽清掃業許可申請書(様式第8号)
2 前項の申請書には,次に掲げる書類を添付しなければならない。
(1) 事業計画書(処理計画書,顧客名簿,その他)
(2) 保有機材調書(事業に供する設備,機材等の種類,数量,能力を明らかにする書類)
(3) 従業員名簿(事業に従事する職員名簿)
(4) 住民票抄本(法人にあっては登記簿謄本及び定款)
(5) 履歴書
(6) 誓約書
(7) 事務所,処理施設及び車庫等の位置を示す略図
(8) 申請書が法人である場合には,直前3年(許可の更新を受けようとする者にあっては,直前2年)の各事業年度における貸借対照表,損益計算書,法人税,消費税,法人県民税,法人市町村民税,固定資産税の納付すべき額及び納付済額を証する書類
(9) 申請者が個人である場合には,資産に関する調書並びに直前3年(許可の更新を受けようとする者にあっては,直前2年)の所得税,消費税,県民税,市町村民税,固定資産税の納付すべき額及び納付済額を証する書類
(10) その他管理者が必要と認める書類
(平19規則2・平28規則5・平30規則6・一部改正)
(2) 一般廃棄物処理業(処分業)許可証(様式第10号)
(3) 一般廃棄物処理業(収集運搬業)変更許可証(様式第11号)
(4) 一般廃棄物処理業(処分業)変更許可証(様式第12号)
(5) 浄化槽清掃業許可証(様式第13号)
2 管理者は,前条各号に掲げる許可又は許可の更新をしないこととしたときは,当該申請者にその旨を文書で通知するものとする。
(平19規則2・一部改正)
(委任)
第11条 この規則の実施に当たりその他必要な事項は,管理者が別に定める。
附則
(施行期日)
1 この規則は,平成17年4月1日から施行する。
(組合統合に関する経過措置)
2 この規則の施行の日の前日までに,小牛田町廃棄物の処理及び清掃に関する規則(平成4年小牛田町規則第16号)又は統合前の六の国環境衛生組合廃棄物の処理及び清掃に関する規則(平成12年六の国環境衛生組合規則第15号),大崎地域広域行政事務組合粗大ごみ処理施設の設置及び管理に関する条例施行規則(昭和48年大崎地域広域行政事務組合規則第2号),大崎中央環境組合廃棄物の減量及び適正処理に関する規則(平成6年大崎中央環境組合規則第1号)若しくは大崎東部環境衛生事務組合廃棄物の処理及び清掃に関する条例施行規則(平成3年大崎東部環境衛生事務組合規則第8号)の規定によりなされた処分,手続その他の行為は,それぞれこの規則の相当規定によりなされたものとみなす。
附則(平成19年2月28日規則第2号)
この規則は,平成19年3月1日から施行する。
附則(平成20年3月31日規則第13号)
この規則は,平成20年4月1日から施行する。
附則(平成22年3月29日規則第7号)
この規則は,平成23年4月1日から施行する。
附則(平成26年9月24日規則第11号)
この規則は,公布の日から施行する。
附則(平成28年3月22日規則第5号)
この規則は,公布の日から施行する。
附則(平成30年10月10日規則第6号)
この規則は,公布の日から施行する。
附則(令和2年2月25日規則第5号)
この規則は,公布の日から施行する。
附則(令和3年12月28日規則第16号)
この規則は,令和4年4月1日から施行する。
(平26規則11・全改)

(平26規則11・全改)


(平30規則6・全改)

(平30規則6・全改)



(平30規則6・全改)

(令3規則16・全改)


(平30規則6・全改)


(平30規則6・全改)


(平30規則6・全改)

(平30規則6・全改)

(平30規則6・全改)


(平30規則6・全改)



(平30規則6・全改)

