○大崎地域広域行政事務組合消防本部防火基準適合表示要綱
平成26年3月3日
大消本訓令甲第9号
(表示の目的)
第1条 ホテル・旅館等不特定多数の者を収容する防火対象物の防火安全対策の重要性に鑑み,防火対象物の関係者の防火に対する認識を高め,防火管理業務の適正化及び消防用設備等の設置,維持管理等を促進するとともに,重要な建築構造等への適合性も含めた防火・防災管理上の一定の基準(以下「表示基準」という。)に適合している防火対象物について,その情報を利用者等に提供し,防火安全体制の確立を図るための表示を行うものとする。
(表示対象物)
第2条 表示基準に適合している旨の表示(以下「表示」という。)をすることができる対象物は,ホテル・旅館等(消防法施行令(昭和36年政令第37号)別表第一(5)項イ並びに同表(16)項イに掲げる防火対象物のうち同表(5)項イの用途に供する部分が存するものをいう。以下同じ。)で,次の各号のいずれにも該当するものとする。
(1) 消防法(昭和23年7月24日法律第186号。以下「法」という。)第8条の適用があるもの
(2) 防火対象物の地階を除く階数が3以上のもの
(表示の主体)
第3条 表示に関する事務処理は,ホテル・旅館等の所在地を管轄する消防署長が行うものとする。
(表示マークの交付申請)
第4条 表示マークの交付申請は,当該申請に係るホテル・旅館等の所在地を管轄する消防署において受理するものとする。
2 ホテル・旅館等の関係者(以下「関係者」という。)からの申請は,別記様式第1に定める表示マーク交付申請書(以下「申請書」という。)に別に定める報告書等を添付して行うものとする。ただし,当該報告書等のうち,一定期間内に消防署,分署又は出張所に報告しているものにあっては,添付を省略することができる。
3 前項の申請書類は消防署長に2部提出すること。
(表示基準及び審査)
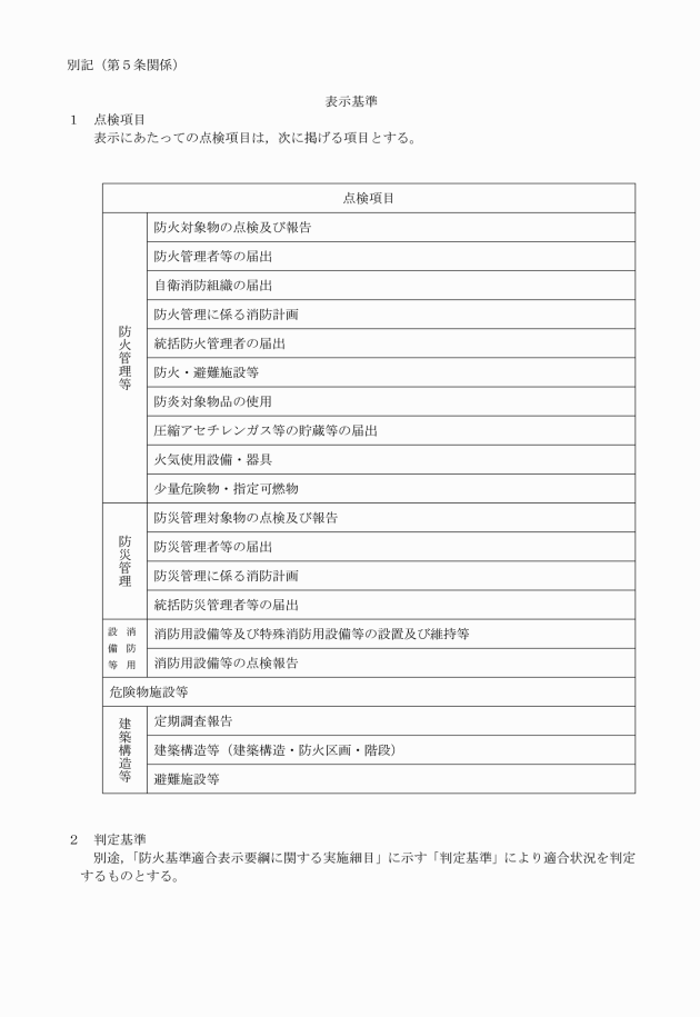
第5条 表示基準は別記のとおりとする。
2 消防署長は関係者から申請書を受理した場合は,表示マーク交付に係る審査を法に定める防火対象物(防災管理)定期点検報告,消防用設備等点検報告,製造所等定期点検記録表,建築基準法(昭和25年法律第201号)第12条に定める定期調査報告等の制度を活用して行うものとし,必要に応じて立入検査を実施するものとする。
(表示マークの交付)
第6条 消防署長は前条第2項の審査の結果に基づいて,次に定めるところにより表示マークを交付するものとする。
(2) 申請に係る防火対象物が次に掲げる事項に該当すると認められる場合には,関係者に対して,ホテル・旅館等が表示基準に適合している旨を別記様式第2により通知するとともに,別図に定める表示マーク(金)を交付する。ただし,表示マーク(金)を継続する場合は,適合している旨の通知のみを行うものとする。
ア 表示マーク(銀)が3年間継続して交付されており,かつ表示基準に適合していると認められる場合
イ 表示マーク(金)が交付されており,交付日から3年が経過する前に交付(更新)申請され,表示基準に適合していると認められる場合
2 消防署長が表示基準に適合しないと認めた場合は,関係者に対して別記様式第3により通知するものとする。この場合において,通知書には適合しない理由を明示するものとする。
(表示マークの掲出)
第7条 表示マークの交付を受けた関係者は,当該防火対象物に表示マークを掲出するとともに,ホームページ等において電子データの表示マークを使用できるものとする。この場合において,消防署長はホームページ等で使用する電子データを配付するものとする。
(表示マークの有効期間)
第8条 表示マークの有効期間は,交付日から表示マーク(銀)は1年間,表示マーク(金)は3年間とする。
(表示マークの返還)
第9条 表示マークの有効期間が満了し,交付(更新)申請を行わない場合は,関係者は消防署長に対して表示マークを返還するものとする。
2 関係者は表示マークの有効期間中であっても,次のいずれかに該当する場合は,表示マークを消防署長に対して返還するものとする。
(1) 表示マークが交付されている防火対象物において表示基準に適合しないことが明らかとなった場合
(2) 表示マークが交付されている防火対象物において火災が発生し,表示基準への適合性の調査の結果,不適合であることが確認された場合
(3) ホームページ等への表示マークの使用に際して配付された表示マークの電子データを無断で転用した場合
(4) ホテル・旅館等が用途変更,休業又は廃業など表示対象物に該当しなくなった場合
(表示マークの再交付)
第11条 第9条の規定により表示マークを返還させた防火対象物について,当該関係者から表示マークの交付について再申請され,再審査において表示基準に適合していると認められる場合には,消防署長は返還前の表示マークの種別に関係なく表示マーク(銀)を再交付するものとする。この場合において,表示マークの返還の理由となった違反等の内容に応じて十分な確認期間を確保するものとする。
(事務処理の期間)
第12条 大崎地域広域行政事務組合消防本部防火基準適合表示要綱(以下「防火基準適合表示要綱」という。)に係る事務処理について,行政手続法(平成5年法律第88号)第6条の規定する標準処理期間は,大崎地域広域行政事務組合の休日を定める条例(平成4年大崎地域広域行政事務組合条例第5号)による休日を除いた21日間とする。
附則
(施行期日)
1 この訓令は,平成26年4月1日から施行する。ただし,第7条の規定は,平成26年8月1日から施行する。
(大崎地域広域行政事務組合自主点検報告表示要綱の廃止)
2 大崎地域広域行政事務組合自主点検報告表示要綱(平成15年大消本訓令甲第8号)は廃止する。
(経過措置)
3 この訓令の施行の際現に大崎地域広域行政事務組合自主点検報告表示要綱第8条に規定する点検済証(以下「防火自主点検済証」という。)を表示している者は,この訓令の施行の前に点検を行った日から起算して1年間は引き続き当該防火自主点検済証を表示することができる。ただし,現に防火自主点検済証を表示している防火対象物であって,今後,表示マークの交付を受ける者の防火自主点検済証を表示することができる期間は,この項本文の規定にかかわらず平成26年7月31日までとする。
附則(令和元年5月20日大消本訓令甲第13号)
この訓令は,令和元年7月1日から施行する。
附則(令和3年10月7日大消本訓令甲第20号)
この訓令は,令和4年4月1日から施行する。

(令3大消本訓令甲20・全改)

(令3大消本訓令甲20・全改)

(令3大消本訓令甲20・全改)

(令3大消本訓令甲20・全改)

(令3大消本訓令甲20・全改)

(令3大消本訓令甲20・全改)

(令3大消本訓令甲20・全改)

(令元大消本訓令甲13・一部改正)
