○大崎地域広域行政事務組合個人情報の保護に関する法律施行細則
令和5年3月30日
規則第5号
(趣旨)
第1条 この規則は,個人情報の保護に関する法律(平成15年法律第57号。以下「法」という。),個人情報の保護に関する法律施行令(平成15年政令第507号。以下「政令」という。)及び大崎地域広域行政事務組合個人情報の保護に関する法律施行条例(令和5年大崎地域広域行政事務組合条例第2号。以下「条例」という。)の施行に関し必要な事項を定めるものとする。
(定義)
第2条 この規則において使用する用語は,法,政令及び条例において使用する用語の例による。
(個人情報業務登録簿)
第3条 条例第3条第1項第8号の実施機関が定める事項は,次に掲げる事項とする。
(1) 個人情報取扱業務の登録年月日及び登録番号
(2) 個人情報取扱業務をつかさどる実施機関の名称
(3) 個人情報管理責任者
(4) 個人情報の記録形態
(5) 個人情報の目的外利用及び提供の有無
(1) 録音テープ,ビデオテープその他音声又は映像が記録された電磁的記録 当該電磁的記録を専用機器により再生したものの視聴又は複写したものの交付
(2) 前号に規定する電磁的記録以外の電磁的記録 当該電磁的記録を用紙に出力したものの閲覧又は交付
2 前項第2号の規定にかかわらず,当該電磁的記録を専用機器により再生したものの閲覧又は複写したものの交付の方法(プログラムを用いて行う必要があるものにあっては,実施機関が保有するプログラムにより行うことができるものに限る。)又は当該電磁的記録を電子情報処理組織(実施機関の使用に係る電子計算機(入出力装置を含む。以下この項において同じ。)と開示を受ける者の使用に係る電子計算機とを電気通信回線で接続した電子情報処理組織をいう。)を使用して開示を受ける者の使用に係る電子計算機に備えられたファイルに複写させる方法により開示することが容易であるときは,当該方法とすることができる。
3 前2項に定める方法による電磁的記録の開示にあっては,実施機関は,当該電磁的記録の保存に支障を生ずるおそれがあると認めるときその他正当な理由があるときは,当該電磁的記録を複写したもの又は用紙に出力したものの写しにより,これを行うことができる。
2 条例第4条第2項に規定する費用は,写しの交付を受けるときまでに納付しなければならない。
3 開示請求者等が写しの送付を希望する場合には,第1項に規定する費用のほか,送付に要する費用を現金又は郵便切手で納付しなければならない。
(施行の状況の公表)
第6条 管理者は,毎年度,各実施機関におけるこの条例の施行の状況を取りまとめ,その概要を公表するものとする。
(補則)
第8条 この規則に定めるもののほか,必要な事項は,管理者が別に定める。
附則
(施行期日)
1 この規則は,令和5年4月1日から施行する。
(大崎地域広域行政事務組合個人情報保護条例施行規則の廃止)
2 大崎地域広域行政事務組合個人情報保護条例施行規則(平成16年大崎地域広域行政事務組合規則第6号)は,廃止する。
附則(令和7年3月11日規則第4号)
この規則は,公布の日から施行する。
別表第1(第5条関係)
情報の種類 | 規格 | 単位 | 費用 | |
文書又は図画 | 白黒 | 複写 A3判まで | 1枚 | 10円 |
カラー | 複写 A3判まで | 1枚 | 50円 | |
その他(文書又は図画のうち,スキャナにより読み取ってできた電磁的記録を含む。) | 実費相当額 複製する媒体を持参した場合 無料 | |||
別表第2(第7条関係)
様式番号 | 様式名称 | 根拠条文 |
個人情報ファイル簿 | 法第75条第1項 | |
個人情報業務登録簿 | ||
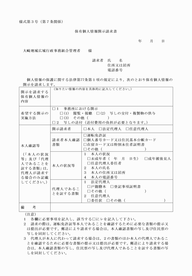
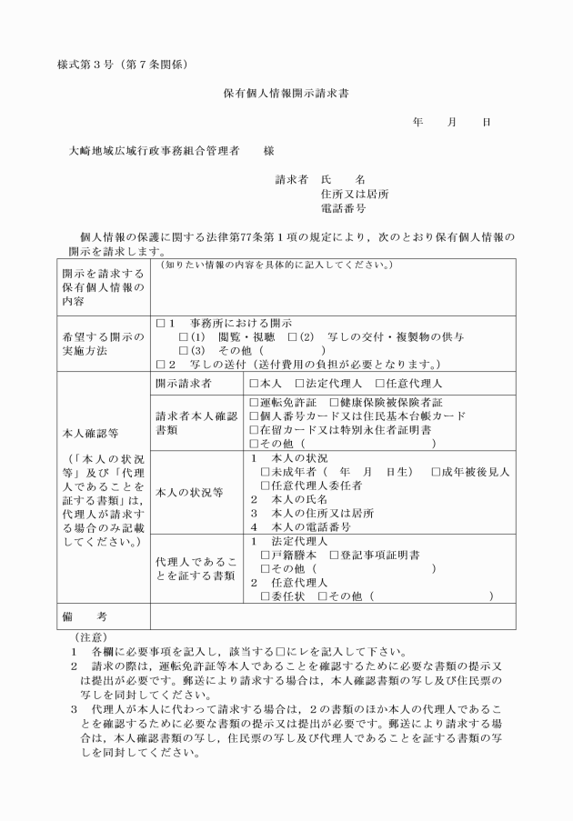
保有個人情報開示請求書 | 法第77条第1項 | |
保有個人情報開示決定通知書 | 法第82条第1項 | |
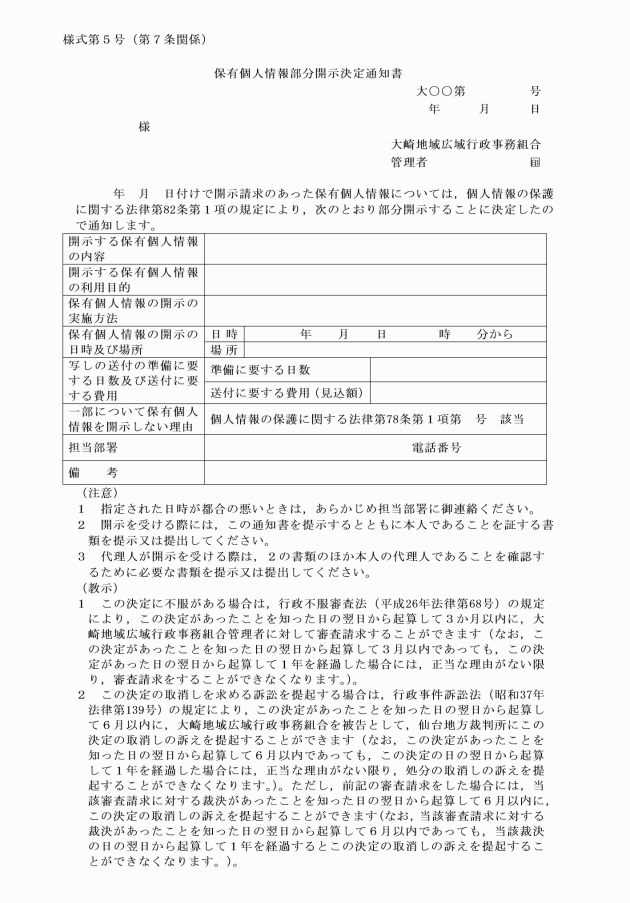
保有個人情報部分開示決定通知書 | 法第82条第1項 | |
保有個人情報不開示決定通知書 | 法第82条第2項 | |
保有個人情報の存否を明らかにしない決定通知書 | 法第82条第2項 | |
保有個人情報開示決定等期限延長通知書 | ||
保有個人情報開示決定等期限特例延長通知書 | ||
保有個人情報開示請求事案移送通知書 | 法第85条第1項 | |
保有個人情報の開示に係る意見照会書 | 法第86条第1項及び第2項 | |
保有個人情報の開示に係る意見書 | 法第86条第1項及び第2項 | |
保有個人情報を開示決定した旨の通知書 | 法第86条第3項 | |
保有個人情報の開示の実施方法等申出書 | 法第87条第3項 | |
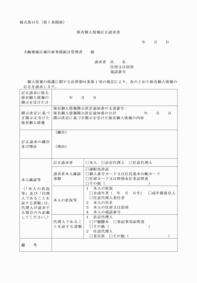
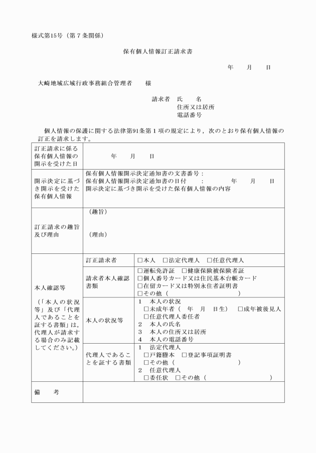
保有個人情報訂正請求書 | 法第91条第1項 | |
保有個人情報訂正決定通知書 | 法第93条第1項 | |
保有個人情報の訂正をしない旨の決定通知書 | 法第93条第2項 | |
保有個人情報訂正決定等期限延長通知書 | ||
保有個人情報訂正決定等期限特例延長通知書 | 法第95条 | |
保有個人情報訂正請求事案移送通知書 | 法第96条第1項 | |
保有個人情報提供先への訂正決定通知書 | 法第97条 | |
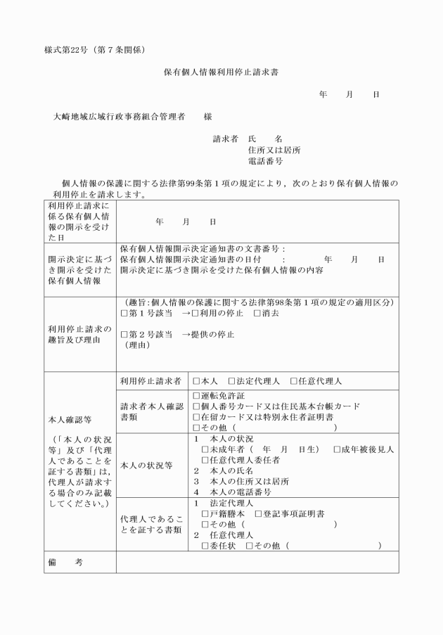
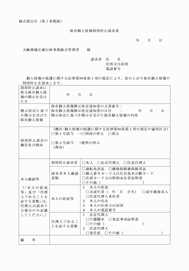
保有個人情報利用停止請求書 | 法第99条第1項 | |
保有個人情報利用停止決定通知書 | 法第101条第1項 | |
保有個人情報の利用停止をしない旨の決定通知書 | 法第101条第2項 | |
保有個人情報利用停止決定等期限延長通知書 | ||
保有個人情報利用停止決定等期限特例延長通知書 | 法第103条 | |
情報公開・個人情報保護審査会諮問通知書 | 法第105条第2項 |



(令7規則4・一部改正)













(令7規則4・一部改正)








(令7規則4・一部改正)






